Works
Cure
About

CURE
Smart Cat Care
Shortlisted-IMMIB Design Contest
Cure addresses common challenges of living with a cat by creating mutual value for both the cat and the owner. Feeding and scratching, key pain points across shared spaces, are resolved through a single, smart product.
THE SNAPSHOT
The Challenge:
Managing the problems of consistent feline feeding and feline’s destructive furniture damage, caused by instinctual scratching behavior.
The Solution:
“Cure”, a Smart Digi-Physical system that utilizes food as positive reinforcement, triggered specifically when the cat uses the integrated scratching surface.
Key Deliverables:
Industrial design for the sensor-equipped feeder, a mobile app for remote tracking, and detailed behavioral interaction mapping.
Outcome:
A shortlisted concept that achieves "mutual benefit" by reducing owner anxiety and satisfying natural feline urges through a smart system.
BRIEF
Living with a cat is both rewarding and challenging. While cats demand less attention than dogs, feeding routines and scratching behavior remain the primary pain points to improve. So, How can we address these issues?
RESEARCH


Feeding a kitten, all at one time can create obesity and cats are creatures of habit. This can be used as advantage to create a regular feeding schedule.
Scratching surfaces is instinctual feline behavior. According to a survey, 58% of respondents report damage to household items because of scratching.
84% provide other surfaces to scratch
87% trying to train.
78% trim nails frequently.
67% use nail caps.
While cats are less responsive to training than dogs, they can still be educated by creative ways. Most are to trigger their curiosity
Familiar sounds
Food
Enticing smells.
Calling their names consistently.

“I am an engineer and have to go to factory every Thursday and Friday. Every time I ask my neighbor to take care after my cat, every time”
“I think the biggest problem is my extreme concern when I am away. I ask my neighbor to send me pics of him”
“I am not angry with him anymore when he scratches furniture. He educated me, I gave up.”

“I am an artist and mostly work in my studio. If I need to have a trip, my mother takes care of her”
“I think the biggest problem is she mess up my studio, my tools, paints but nothing is more important than her”
“I am so angry with her when she does that. She has two posts but still insists on scratching my sofa. I always say no, shout at her but no, I couldn’t stop”
INSIGHTS & ACTIONS
According to my research, some of the insights and possible actions can be listed as:
Controlled Feeding
Insight: Portion-control feeding is usually the best option for kittens’ health.
Action: Controlled automated feeding solution could be more useful.
Feeding as Education
Insight: People are trying to train their kittens and feeding is one of the best ways to educate a kitten.
Action: Automated feeding could be a beneficial asset to educate the kitten.
Connection
Insight: People are constantly worrying about their kittens especially when they are away.
Action: A solution that enables tracking, creating interactions could be beneficial.
HMW turn a cat’s most destructive habit into its most rewarding care ritual?
STRATEGY

Responding to these insights requires a system-level strategy built on three fundamental needs that users have. Users want to track, connect to their kittens, feed them properly and appropriately and to solve the scratching behavior.
MEET CURE
Following a solid Design process, DataMill came to life.
Cure optimizes feeding through a structured schedule that supports behavioral training. By combining a smart feeder with a mobile app, it creates shared value for both the owner and the kitten
CURE FEEDER
KEY FEATURES
1 - Proper Feeding
Cure integrates motion and weight sensors to link scratching behavior with controlled food dispensing. A weight sensor in the plate automatically stops distribution once the correct portion is reached.
2 - Keep Communicating
Built-in camera and speaker enable continuous remote interaction, keeping owners connected with their kitten anytime, anywhere.
Connect to your kitten while you are away with the Mobile App.
Play with your kitten with the help of embedded lights.

Talk and interact with your kitten with built-in speakers.
CURE APP
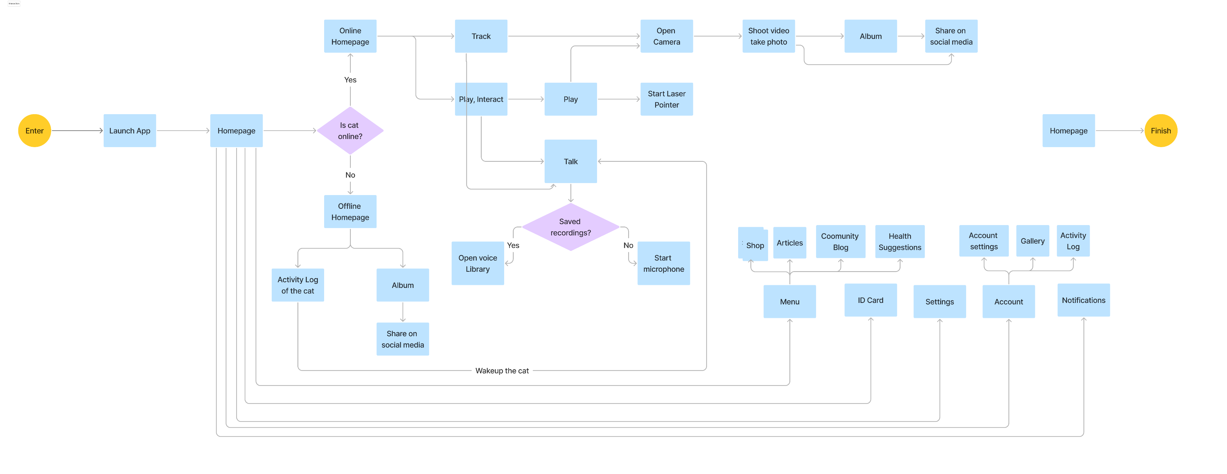
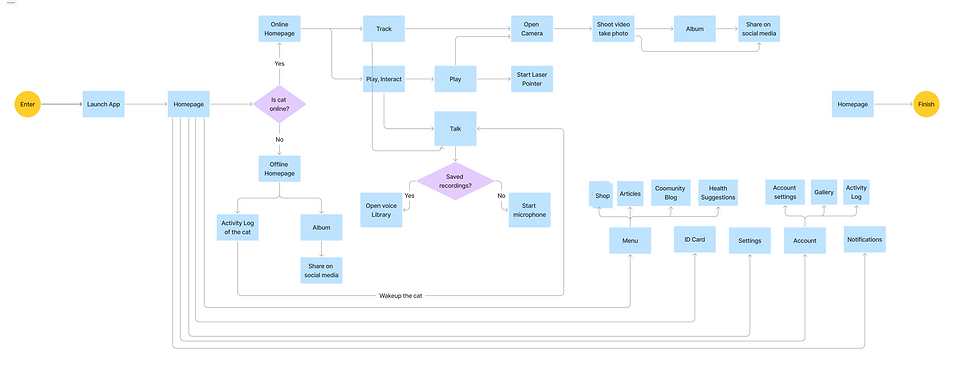
USER JOURNEY

DESIGN PROCESS
To reach to ideal SOLUTION, I followed a set of processes like low-fi exploration, User Journey, Prototyping etc.
PERSONA
AYCAL
A freelance designer who travels frequently and sees home as a calm, clean sanctuary for himself and his cat, Bambam. While away, he worries about Bambam’s wellbeing and wishes he could stay connected and in control.

KEY NEED:
He needs a way to care for and monitor his cat remotely, while also preventing unwanted behaviors like furniture scratching without disrupting the harmony of his home.

EXPLORATION

TOUCH POINTS
In accordance with User Journey, Cure has two touchpoints. Smart feeder and Mobile UI.

USER FLOWS
Setup & Prepararation

Interaction

INTERACTION FLOW

Let’s connect
Aycal Cagri Ozen
Works
Cure
About

CURE
Smart Cat Care
Shortlisted-IMMIB Design Contest
Cure addresses common challenges of living with a cat by creating mutual value for both the cat and the owner. Feeding and scratching, key pain points across shared spaces, are resolved through a single, smart product.
THE SNAPSHOT
The Challenge:
Managing the problems of consistent feline feeding and feline’s destructive furniture damage, caused by instinctual scratching behavior.
The Solution:
“Cure”, a Smart Digi-Physical system that utilizes food as positive reinforcement, triggered specifically when the cat uses the integrated scratching surface.
Key Deliverables:
Industrial design for the sensor-equipped feeder, a mobile app for remote tracking, and detailed behavioral interaction mapping.
Outcome:
A shortlisted concept that achieves "mutual benefit" by reducing owner anxiety and satisfying natural feline urges through a smart system.
BRIEF
Living with a cat is both rewarding and challenging. While cats demand less attention than dogs, feeding routines and scratching behavior remain the primary pain points to improve. So, How can we address these issues?
RESEARCH


Feeding a kitten, all at one time can create obesity and cats are creatures of habit. This can be used as advantage to create a regular feeding schedule.
Scratching surfaces is instinctual feline behavior. According to a survey, 58% of respondents report damage to household items because of scratching.
84% provide other surfaces to scratch
87% trying to train.
78% trim nails frequently.
67% use nail caps.
While cats are less responsive to training than dogs, they can still be educated by creative ways. Most are to trigger their curiosity
Familiar sounds
Food
Enticing smells.
Calling their names consistently.
“I am an engineer and have to go to factory every Thursday and Friday. Every time I ask my neighbor to take care after my cat, every time”
“I think the biggest problem is my extreme concern when I am away. I ask my neighbor to send me pics of him”
“I am not angry with him anymore when he scratches furniture. He educated me, I gave up.”


“I am an artist and mostly work in my studio. If I need to have a trip, my mother takes care of her”
“I think the biggest problem is she mess up my studio, my tools, paints but nothing is more important than her”
“I am so angry with her when she does that. She has two posts but still insists on scratching my sofa. I always say no, shout at her but no, I couldn’t stop”
INSIGHTS & ACTIONS
According to my research, some of the insights and possible actions can be listed as:
Controlled Feeding
Insight: Portion-control feeding is usually the best option for kittens’ health.
Action: Controlled automated feeding solution could be more useful.
Feeding as Education
Insight: People are trying to train their kittens and feeding is one of the best ways to educate a kitten.
Action: Automated feeding could be a beneficial asset to educate the kitten.
Connection
Insight: People are constantly worrying about their kittens especially when they are away.
Action: A solution that enables tracking, creating interactions could be beneficial.
HMW turn a cat’s most destructive habit into its most rewarding care ritual?
STRATEGY

Responding to these insights requires a system-level strategy built on three fundamental needs that users have. Users want to track, connect to their kittens, feed them properly and appropriately and to solve the scratching behavior.
MEET CURE
Following the Design process, I came out with this solution.
Cure optimizes feeding through a structured schedule that supports behavioral training. By combining a smart feeder with a mobile app, it creates shared value for both the owner and the kitten
CURE FEEDER
KEY FEATURES
1 - Proper Feeding
Cure integrates motion and weight sensors to link scratching behavior with controlled food dispensing. A weight sensor in the plate automatically stops distribution once the correct portion is reached.
2 - Keep Communicating
Built-in camera and speaker enable continuous remote interaction, keeping owners connected with their kitten anytime, anywhere.
Connect to your kitten while you are away with the Mobile App.
Play with your kitten with the help of embedded lights.

Talk and interact with your kitten with built-in speakers.
CURE APP
DESIGN PROCESS
To reach to ideal SOLUTION, I followed a set of processes like low-fi exploration, User Journey, Prototyping etc.
PERSONA


AYCAL
The Furbie Family is a middle-class household trying to do the right thing—financially and environmentally—but often feels unsure where to start.
They care deeply about their child’s future, and they need him to be involved in their efforts both financially and environmentally.
KEY NEED:
He needs a way to care for and monitor his cat remotely, while also preventing unwanted behaviors like furniture scratching without disrupting the harmony of his home.
USER JOURNEY

EXPLORATION

TOUCH POINTS
In accordance with User Journey, Cure has two touchpoints. Smart feeder and Mobile UI.

USER FLOWS
Setup & Prepararation

Interaction

INTERACTION FLOW

Aycal Cagri Ozen
Let’s connect
Works
Cure
About

CURE
Smart Cat Care
Shortlisted-IMMIB Design Contest
Cure addresses common challenges of living with a cat by creating mutual value for both the cat and the owner. Feeding and scratching, key pain points across shared spaces, are resolved through a single, smart product.
THE SNAPSHOT
The Challenge:
Managing the problems of consistent feline feeding and feline’s destructive furniture damage, caused by instinctual scratching behavior.
The Solution:
“Cure”, a Smart Digi-Physical system that utilizes food as positive reinforcement, triggered specifically when the cat uses the integrated scratching surface.
Key Deliverables:
Industrial design for the sensor-equipped feeder, a mobile app for remote tracking, and detailed behavioral interaction mapping.
Outcome:
A shortlisted concept that achieves "mutual benefit" by reducing owner anxiety and satisfying natural feline urges through a smart system.
BRIEF
Living with a cat is both rewarding and challenging. While cats demand less attention than dogs, feeding routines and scratching behavior remain the primary pain points to improve. So, How can we address these issues?
RESEARCH


Feeding a kitten, all at one time can create obesity and cats are creatures of habit. This can be used as advantage to create a regular feeding schedule.
Scratching surfaces is instinctual feline behavior. According to a survey, 58% of respondents report damage to household items because of scratching.
84% provide other surfaces to scratch
87% trying to train.
78% trim nails frequently.
67% use nail caps.
While cats are less responsive to training than dogs, they can still be educated by creative ways. Most are to trigger their curiosity
Familiar sounds
Food
Enticing smells.
Calling their names consistently.
“I am an engineer and have to go to factory every Thursday and Friday. Every time I ask my neighbor to take care after my cat, every time”
“I think the biggest problem is my extreme concern when I am away. I ask my neighbor to send me pics of him”
“I am not angry with him anymore when he scratches furniture. He educated me, I gave up.”


“I am an artist and mostly work in my studio. If I need to have a trip, my mother takes care of her”
“I think the biggest problem is she mess up my studio, my tools, paints but nothing is more important than her”
“I am so angry with her when she does that. She has two posts but still insists on scratching my sofa. I always say no, shout at her but no, I couldn’t stop”
INSIGHTS & ACTIONS
According to my research, some of the insights and possible actions can be listed as:
Controlled Feeding
Insight: Portion-control feeding is usually the best option for kittens’ health.
Action: Controlled automated feeding solution could be more useful.
Feeding as Education
Insight: People are trying to train their kittens and feeding is one of the best ways to educate a kitten.
Action: Automated feeding could be a beneficial asset to educate the kitten.
Connection
Insight: People are constantly worrying about their kittens especially when they are away.
Action: A solution that enables tracking, creating interactions could be beneficial.
HMW turn a cat’s most destructive habit into its most rewarding care ritual?
STRATEGY

Responding to these insights requires a system-level strategy built on three fundamental needs that users have. Users want to track, connect to their kittens, feed them properly and appropriately and to solve the scratching behavior.
MEET CURE
Following a solid Design process, DataMill came to life.
Cure optimizes feeding through a structured schedule that supports behavioral training. By combining a smart feeder with a mobile app, it creates shared value for both the owner and the kitten
CURE FEEDER
KEY FEATURES
1 - Proper Feeding
Cure integrates motion and weight sensors to link scratching behavior with controlled food dispensing. A weight sensor in the plate automatically stops distribution once the correct portion is reached.
2 - Keep Communicating
Built-in camera and speaker enable continuous remote interaction, keeping owners connected with their kitten anytime, anywhere.
Connect to your kitten while you are away with the Mobile App.
Play with your kitten with the help of embedded lights.

Talk and interact with your kitten with built-in speakers.
CURE APP
DESIGN PROCESS
To reach to ideal SOLUTION, I followed a set of processes like low-fi exploration, User Journey, Prototyping etc.
PERSONA
AYCAL
A freelance designer who travels frequently and sees home as a calm, clean sanctuary for himself and his cat, Bambam. While away, he worries about Bambam’s wellbeing and wishes he could stay connected and in control.

KEY NEED:
He needs a way to care for and monitor his cat remotely, while also preventing unwanted behaviors like furniture scratching without disrupting the harmony of his home.

USER JOURNEY

TOUCH POINTS
In accordance with User Journey, Cure has two touchpoints. Smart feeder and Mobile UI.

EXPLORATION

USER FLOWS
Setup & Preparation of ID Card

Interaction

INTERACTION FLOW

Aycal Cagri Ozen
Let’s connect